宸顥工程有限公司
首頁
關於我們
防火工程
防火材料
防火泥
ROCKWOOL 岩棉
KMD岩棉製品
工程實績
防火區劃
相關法規
聯絡我們
防火區劃
防火區劃
建築技術規則1
Button
建築技術規則2
Button
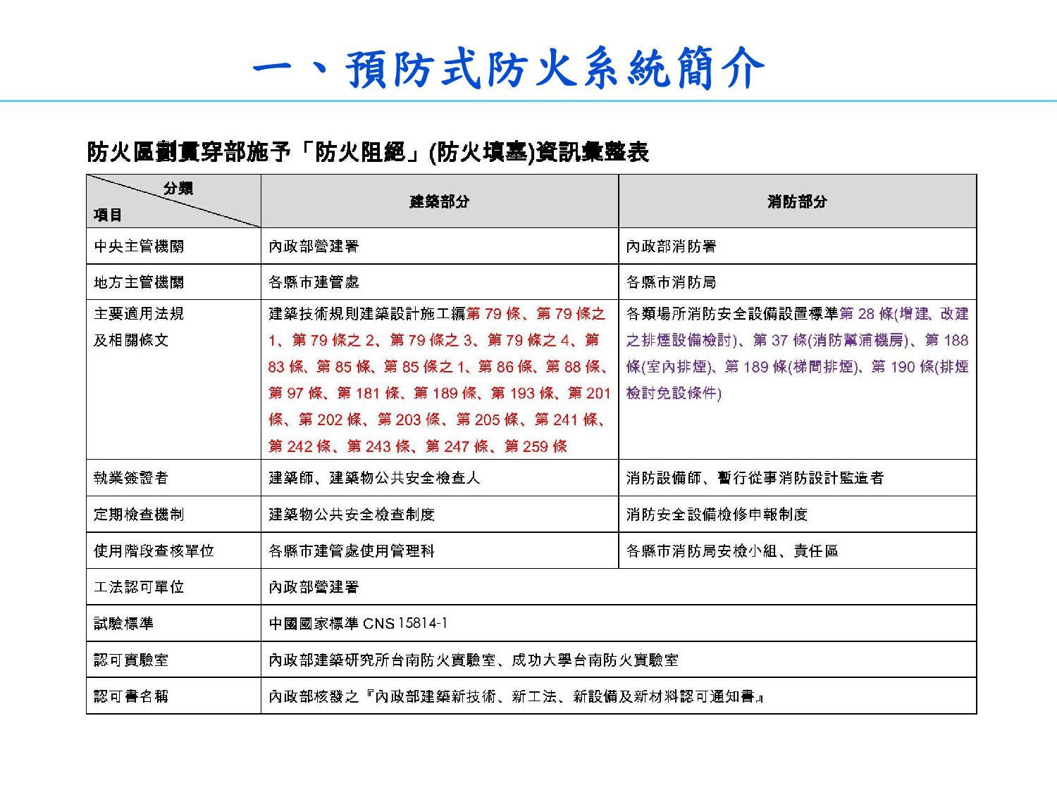
預防式防火系統簡介
Button
管道間
Button
緊急升降機間
Button
樓梯
Button
梯廳_排煙室
Button
機房防災中心
Button
宸顥工程有限公司
首頁
關於我們
防火工程
防火材料
防火泥
ROCKWOOL 岩棉
KMD岩棉製品
工程實績
防火區劃
相關法規
聯絡我們
Share by: